top of page
UX Case Study
Sanatana Dharma App
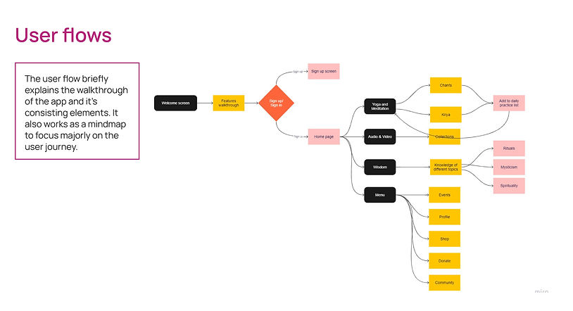
I worked on case study for a proposal of new Sanatana Dharma app. The case study consists of the entire process - research, user persona, storyboard, wireframe and prototyping. It was a great opportunity to learn User research, enhance user flows, user journeys, user testing and work on an end to end case study process wherein I chose the topic of my interest and researched further about it.




















bottom of page